Peer Review:
- Overview
- Peer Review
- Camera-Ready Copy
- Petition for Reconsideration of the Rejected Article
- Embargo Period for the Rejected Article
- Note for Reviewers
- Recommended Reviewers
- Threshold of Articles Per Issue/Volume
Overview:
The submitted articles to the International Journal of Innovative Science and Modern Engineering (IJISME) undergo an intense double-anonymized peer-review process to ensure their quality and academic merit. Both authors and reviewers are kept anonymous throughout the process to ensure impartiality and objectivity [1]. Peer reviewers provide valuable guidance to editors regarding article enhancement and priority assessment for publication in the journal based on their expertise and technical proficiency [2][3].
Pursuing a consultation with the reviewers, the editorial team decides to accept or reject articles for publication and determines any additional requirements that may be necessary. The conditions are determined based on the technical rigour and quality of the articles in question.
The reviewers, who are experts in the field, provide constructive feedback and recommendations to the editors to improve the accuracy, validity, and significance of the research findings, which helps to elevate the quality and preference of the article for publication in the International Journal of Innovative Science and Modern Engineering (IJISME).
Upon reviewing the review comments provided by the reviewers, the editors decide to accept or reject articles for publication and set any necessary prerequisites that need to be fulfilled.
The editors decide whether to approve articles for publication based on the peer-reviewers feedback. They also set any requirements or preconditions for publishing the articles.
Upon passing the initial evaluation, a reviewer will thoroughly examine the article’s subject matter and provide formal recognition to the editor. The editorial board reserves the right to dismiss any article that fails to meet the standards of quality and innovation without submitting it for peer review. The editorial board retains the discretion to reject any article that does not fulfil the criteria of excellence and novelty without subjecting it to peer review. The editor can also pursue idiomatic recommendations from specialised professionals to help determine this.
Peer Review:
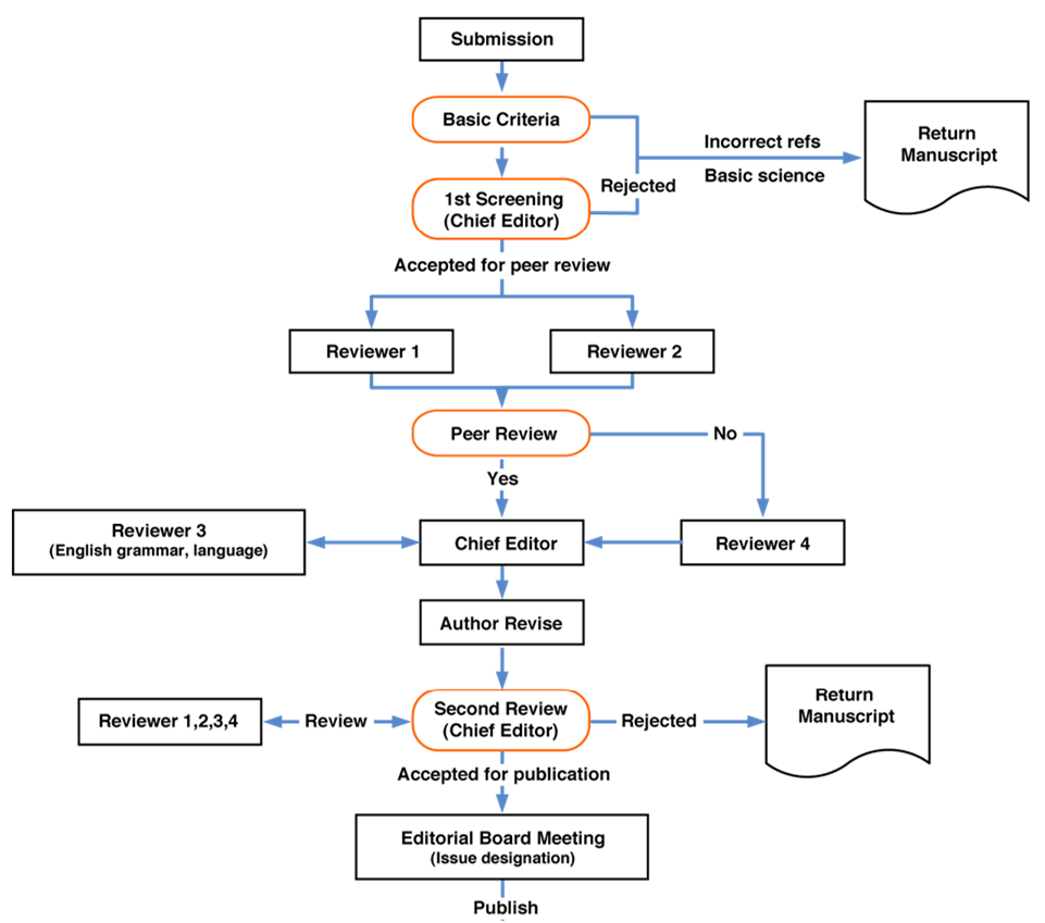
The International Journal of Innovative Science and Modern Engineering (IJISME) editorial board follows a rigorous peer-review process that adheres to industry standards and guidelines [2]. The process involves systematically evaluating academic research articles by subject matter experts in the relevant field. The reviewers assess the research work’s quality, originality, clarity, and significance before recommending acceptance or rejection to the board. The journal’s peer-review process ensures the reliability and credibility of the published articles to maintain the highest standards of academic excellence:
- The article undergoes a thorough editorial review to meet content quality and scope criteria. The International Journal of Innovative Science and Modern Engineering (IJISME) uses a reliable tool like Turnitin to detect and prevent potential plagiarism matters in the article.
- After submitting an article to the International Journal of Innovative Science and Modern Engineering (IJISME), the General Editor and Associate Editors will assess the quality and novelty of the article to determine its suitability for peer review. The article will be rejected from the peer-review process if it lacks the required quality and innovation. Moreover, the Authors will also get a notification about the rejection of the article with reasonable justifications. If accepted, the article will proceed to the next phase of the peer-review process.
- The General Editor is responsible for delegating the power to select reviewers to the Associate Editor. Also, the General Editor will make the appropriate decision to accept or reject the submission based on the review comments provided by the reviewer.
- If the reviewer fails to submit the review report of the article within the prescribed time limit of 3 to 4 weeks, the General Editor will either select a replacement reviewer or request the Associate Editor to summarise the article. A single negative comment from an Associate Editor is enough to cause article rejection.
- The reviewer or referee must review the article within the suggested time frame of 3 to 4 weeks. The International Journal of Innovative Science and Modern Engineering (IJISME) is committed to providing article review reports within a stipulated time so that authors can get updates about their articles as soon as possible. The review report should not be more than 500 words. The General Editor has the power to decide on the article based on the review comments provided by the reviewer. The decision can take one of the following forms:
- Accepted: not require any changes.
- Revision and Resubmission: The article requires significant amendments. The authors should amend the article to address the stated concerns.
- Rejected: Unfortunately, the article has been rejected due to the unavailability of innovative approaches, technical errors, or advancements.
- In the case of a revision request from the editor, authors must enhance the quality of the initial submission according to the revision comments provided by the editor in the letter. The Authors should take care of the deadline for the resubmission, which is stated in the notification letter. When submitting a revised article, follow the guidelines for resubmitting the International Journal of Innovative Science and Modern Engineering (IJISME), available in the notification letter, and provide comprehensive review comments to the referee. Refrain from submitting the revised work as a new article. The revised article can be evaluated by either the original or a new reviewer with technical proficiency. But, in most cases, the Referee or Associate Editor assess a reviewed article.
- The Editor-in-Chief uninterruptedly observe and evaluates the efficiency of the entire peer-review process. Moreover, the Editor-in-Chief examine the competencies of the Associate Editor team annually to ensure optimal quality assurance and to uphold high standards in the business or academic setting.
Camera-Ready Copy:
After addressing all editorial matters, the editorial board will assess the article for publication. The dates in the article signify the successful completion of the quality assessment and confirm adherence to submission guidelines. The acceptance date of the article unequivocally indicates the exact moment when the editor releases the acceptance letter to the author. Upon acceptance of the article, the author shall promptly provide the editor with flawless final proof of the article (camera-ready copy). Approval from the publishing team is mandatory for any modifications to the manuscript’s author list, title, or scientific accuracy. The International Journal of Innovative Science and Modern Engineering (IJISME) holds ultimate authority concerning the size and style of any figures available in the submission. Authors must comply with the guidelines set forth by the journal to ensure that their work meets the publication standards.
Petition for Reconsideration of the Rejected Article:
Authors can petition the editors for reconsideration in the case of a rejected article. However, it is worth noting that petitions are not top priorities and take several weeks to be processed. Upon completing the peer-review process, the author can submit only a single petition for an article. However, the ultimate decision rests solely with the editor. The petition will evaluate whether the initial decision was materially inaccurate due to substantial inaccuracies or partiality by the reviewer or referee. The editor can schedule another peer-review process of the article if the petition is valid.
Embargo Period for the Rejected Article:
Authors can only resubmit a rejected article after a six-month embargo period. To improve the quality of their article, it is imperative for the author to meticulously review and incorporate any required remarks provided by the editor. During resubmission, the author must explain to the General Editor regarding any changes made to the article. Upon resubmission of an article, the Associate Editor will be authorised by the General Editor to verify if the revisions are pursuing the negative comments received.
Note for Reviewers:
It is of utmost importance for reviewers to uphold confidentiality protocols when reviewing articles. Reviewers or referees must maintain the integrity of the article’s facts and not share them before publication. Furthermore, reviewers must destroy the copy of the article in their hand, if any, and disclose any tools (e.g., AI), if any, used for the peer-review process [3]. In case of conflicting interests, disclosing any associations or actions that could impact your assessment and withdrawing from the process is imperative.
Reviewing an article provides editors with the essential information required to make informed decisions about its suitability for publication [1]. It also helps authors to enhance the quality of their work. A comprehensive and informative article evaluation requires reviewers to assess various aspects, including technical details, to provide a thorough and insightful review. The reviewer should immediately inform the editor if anything given below impacts the review process.
- Inflammatory Contents: Kindly verify if the article contains any language that may be deemed offensive or defamatory. Also, please ensure that the article is written only in English language.
- Specialization: Kindly confirm whether the article’s parts, analyses, data, or methods surpass your understanding or comprehension.
- Technical Deficiency: Kindly confirm if the article has any technical deficiencies that may impede its publication, and if so, please furnish detailed particulars.
- Advancements: Kindly share a detailed list of supplementary data and facts, if any, to enhance the credibility of the revised article.
- Uncertainties and Statistics: Ensure all error bars in the corresponding figure legends are appropriately labelled.
- Sources: Please verify whether appropriate references are included to support any findings.
- Clarity: Could you kindly confirm if the abstract, introduction, and conclusions are technically sound and understandable for an audience with advanced knowledge in the field?
- Methodology: Please express your opinion on the methodology’s validity, the data’s precision, and the communication’s efficacy.
- Outcomes: Please summarise the main highlights of your work that you consider essential.
- References: Please verify whether references in the article cite the relevant literature appropriately and accurately. If not, which references need to be added or removed to ensure the accuracy and completeness of the article’s reference list?
Referees or reviewers must include thorough comments in their reports and supporting evidence. If referees have any uncertainties, they are encouraged to contact the editor. The policy of the International Journal of Innovative Science and Modern Engineering (IJISME) is impartial regarding jurisdictional claims and naming conventions. Authors can choose their names, and referees should only suggest alterations if it is essential for scientific accuracy.
Recommended Reviewers:
You can suggest expert reviewers who objectively assess your work throughout the article submission process. It’s essential to consider potential conflicts of interest when recommending reviewers. Please note that the editors may consider any potential conflicts of interest, such as prior knowledge of your submission, recent collaboration with an author, or affiliation with the same institution as an author. Please remember that inviting recommended or anti-reviewers to evaluate your article is solely at the editors’ discretion.
Threshold of Articles Per Issue/Volume:
The number of articles in each issue or volume of a journal is affected by its frequency of publication, which can lead to significant variability. For instance, Monthly journals typically feature a higher article count than those published quarterly. Moreover, the volume of submissions and acceptance rates directly impact the overall article output in each cycle. This variability underscores the necessity of comprehending a journal’s publication frequency and submission dynamics when assessing its content breadth and scholarly relevance. TheInternational Journal of Innovative Science and Modern Engineering (IJISME) disseminates scholarly articles monthly. The journal’s publishing cadence determines the established parameters for article inclusion within each issue/volume:
(i) Each issue is required to feature a minimum of five and a maximum of twenty-five articles; AND
(ii) On an annual basis, each volume is mandated to comprise no fewer than twenty-five articles and no more than one hundred fifty articles.
The editor will thoroughly verify adherence to the criteria for each publication cycle, promoting submissions from diverse geographical locations and perspectives. This approach aims to enhance the quality of publications, ensuring they represent a wide range of ideas and voices. Balancing quantity and diversity are essential for maintaining the content’s integrity and relevance for readers.
References:
- WAME – Definition of a Peer-Reviewed Journal
- COPE- Peer review processes
- International Committee of Medical Journal Editors (ICMJE) – Responsibilities in the Submission and Peer-Review Process
- Strictly inherited to the Editorial and Publishing Policies of Blue Eyes Intelligence Engineering and Sciences Publication (BEIESP)
